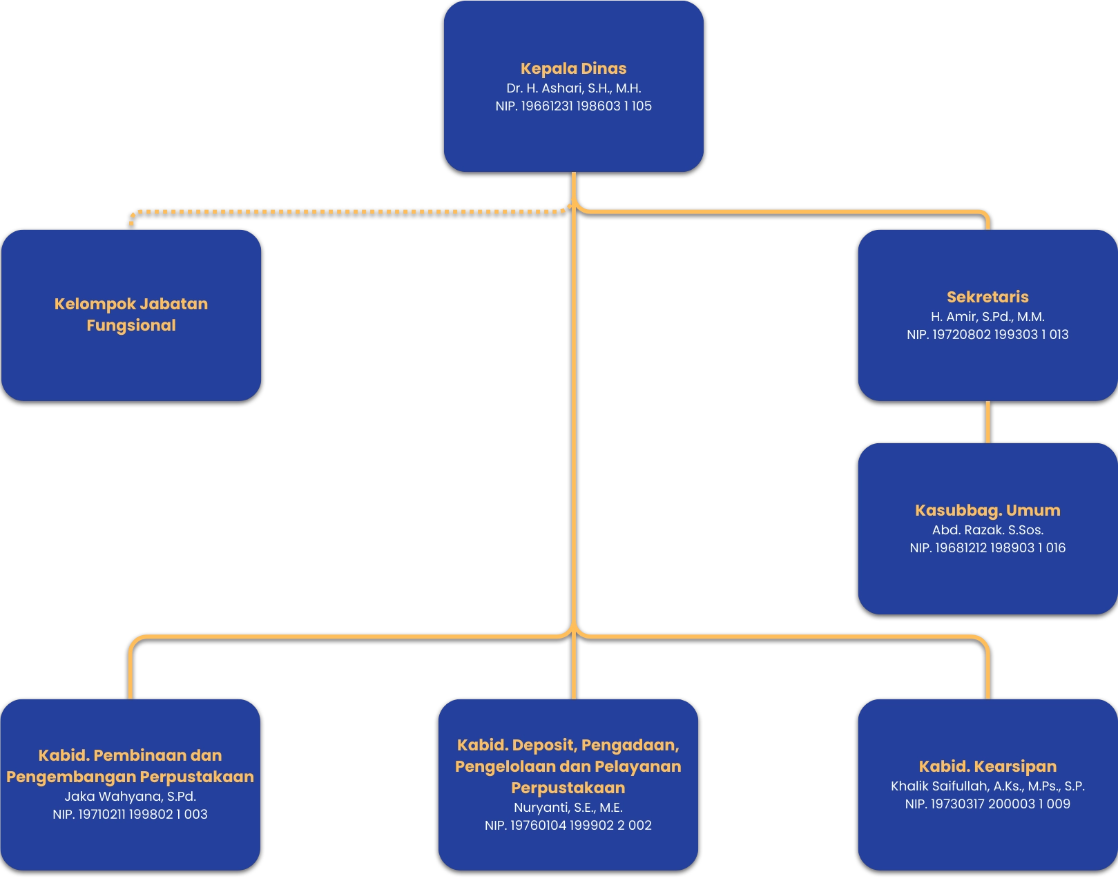
Struktur Organisasi

Berdasarkan Peraturan Gubernur Nomor 8 Tahun 2023, berikut struktur Organisasi Dinas Perpustakaan dan Kearsipan NTB.

Awesome Image
Maklumat Pelayanan
Keterbukaan Informasi Publik

Dengan ini menyatakan sanggup menyelenggarakan pelayanan keterbukaan informasi publik sesuai dengan standar yang telah ditetapkan

dan apabila tidak menepati janji ini, kami siap menerima sanksi sesuai dengan peraturan perundang-undangan yang berlaku.